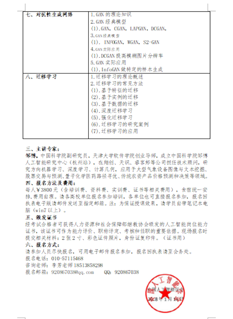
近日,中国人工智能学会接到举报,社会有关单位未征得学会同意,擅自举办“人工智--深度学习算法核心技术及应用师资研修班”,并伪造学会公章。



以上文件为社会有关单位伪造的学会文件
在此,学会郑重声明:
中国人工智能学会从未审批举办此活动,请各有关单位及个人留意
对于伪造公章等严重伪法行为,本会将诉诸法律途经,追究处理。
中国人工智能学会是经国家民政部正式注册的我国智能科学技术领域唯一的国家级学会,是全国性4A级社会组织,是中国科学技术协会的正式团体会员,中国人工智能学会及其专业委员会、工作委员会开展的各类活动,均在中国人工智能学会官方网站和微信公众号上发布通知,未发布在学会官方网站和官方微信号的通知均为无效。
希望社会各界关注中国人工智能学会官方网站和官方微信号,如有发现假冒、假借、未经同意擅自对外宣传中国人工智能学会或有关工作委员会、专业委员会、分会名义发文的,请向中国人工智能学会咨询或举报。
中国人工智能学会官方网站:
中国人工智能学会官方微信号:CAAI-1981
咨询或举报电话:010-62282983 62281360
邮箱:msc@caai.cn zhb@caai.cn