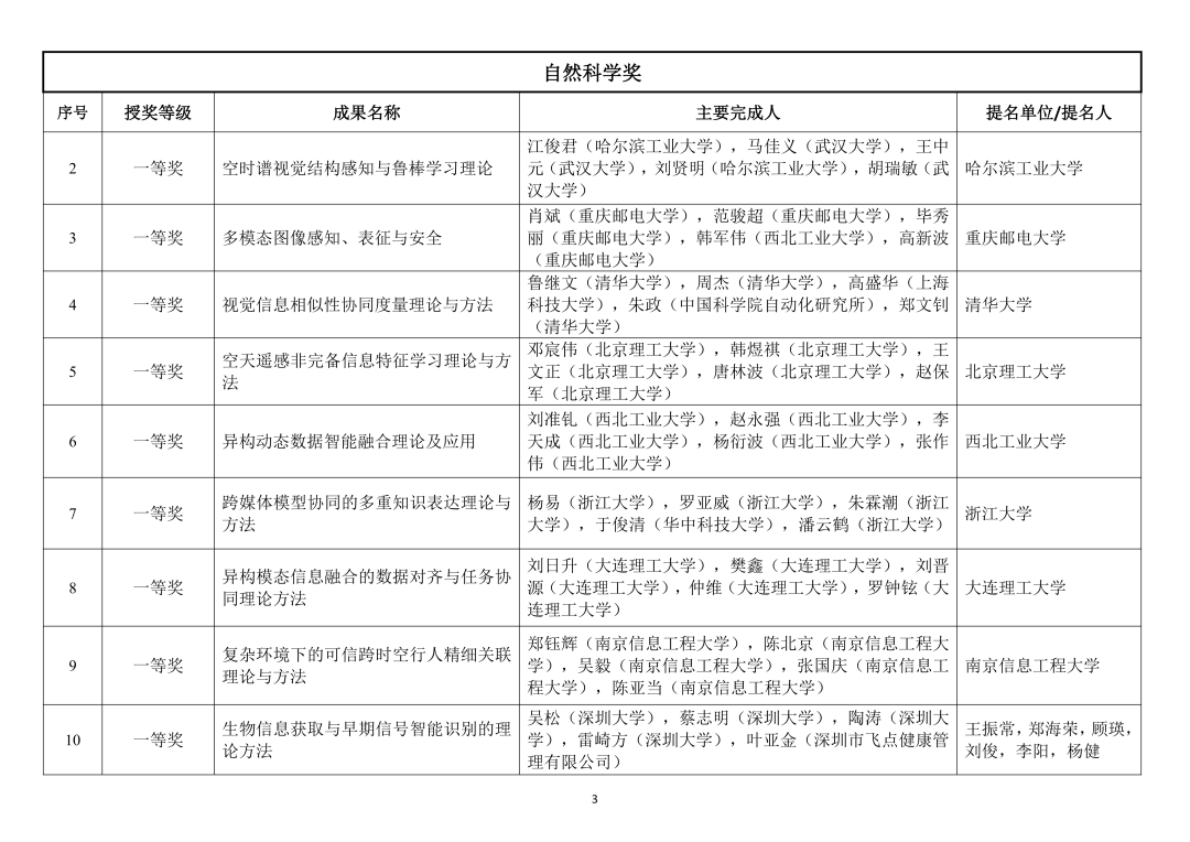
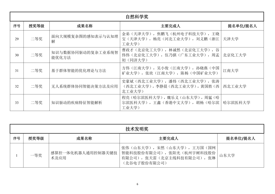
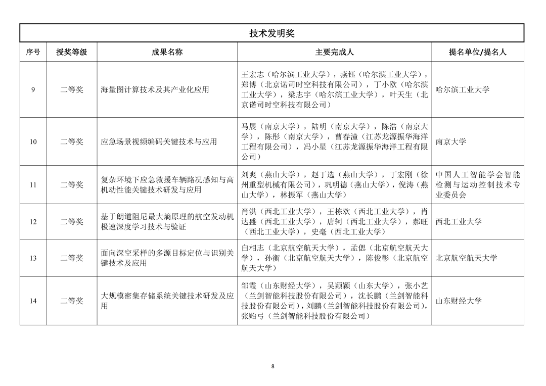
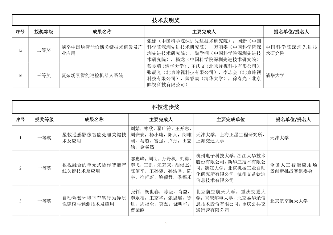
依据《吴文俊人工智能科学技术奖励章程》《吴文俊人工智能科学技术奖励实施细则》有关规定,中国人工智能学会对2025年度吴文俊人工智能科学技术奖提名项目,严格按照形式审查、初评函评、初评会评、终评会评等程序开展评审工作,并按规定进行为期10天的公示。经吴文俊人工智能科学技术奖励委员会审核通过,报中国人工智能学会理事长批准,现决定授予116项成果及个人2025年度“吴文俊人工智能科学技术奖”,现将结果予以公告。
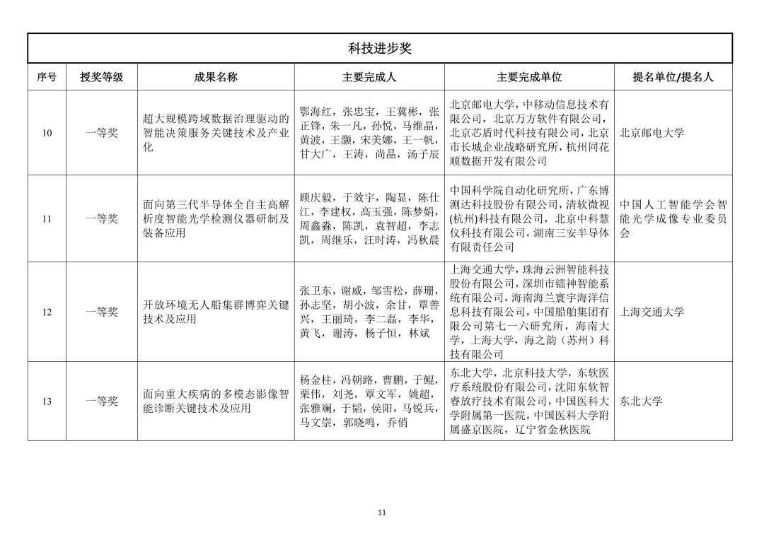
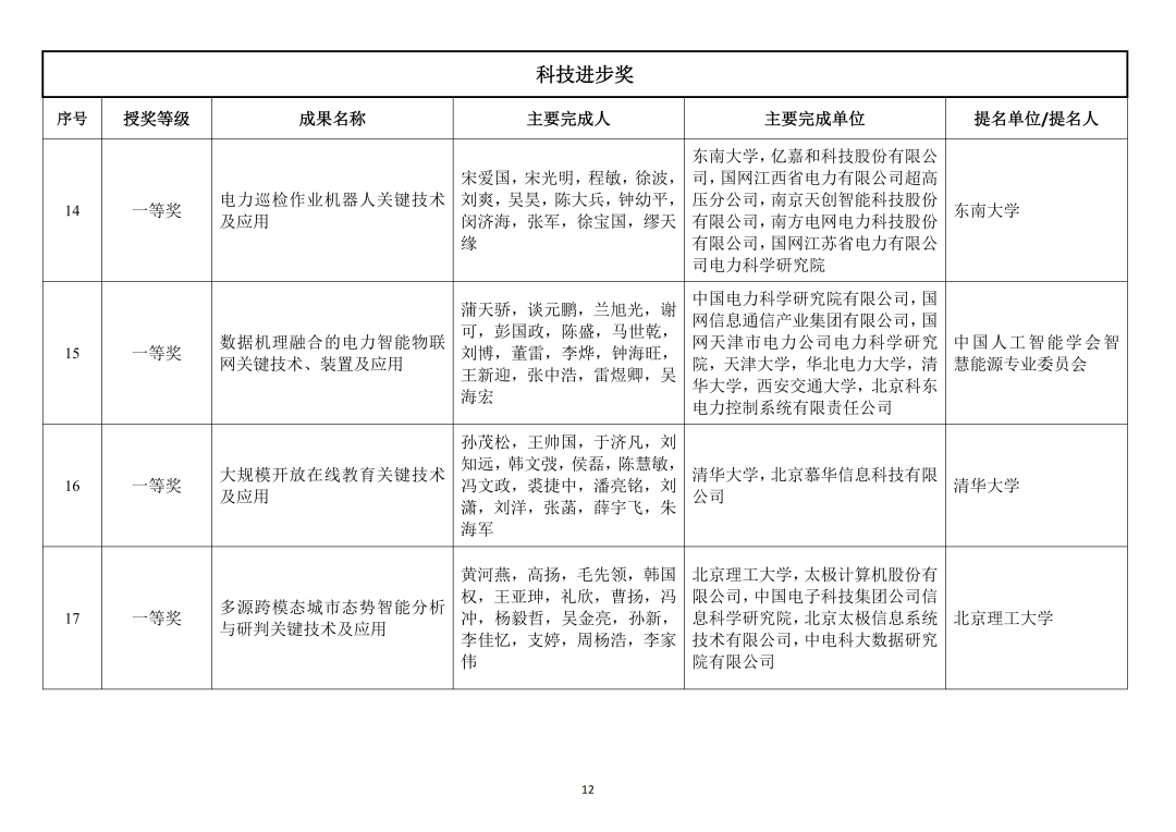
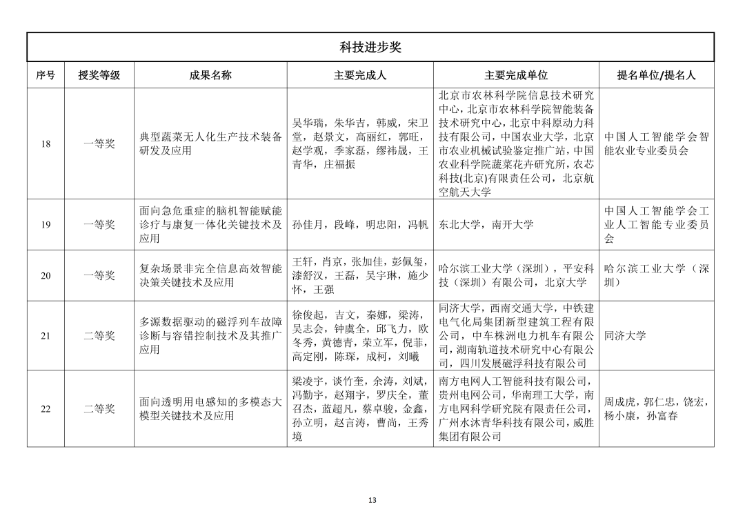
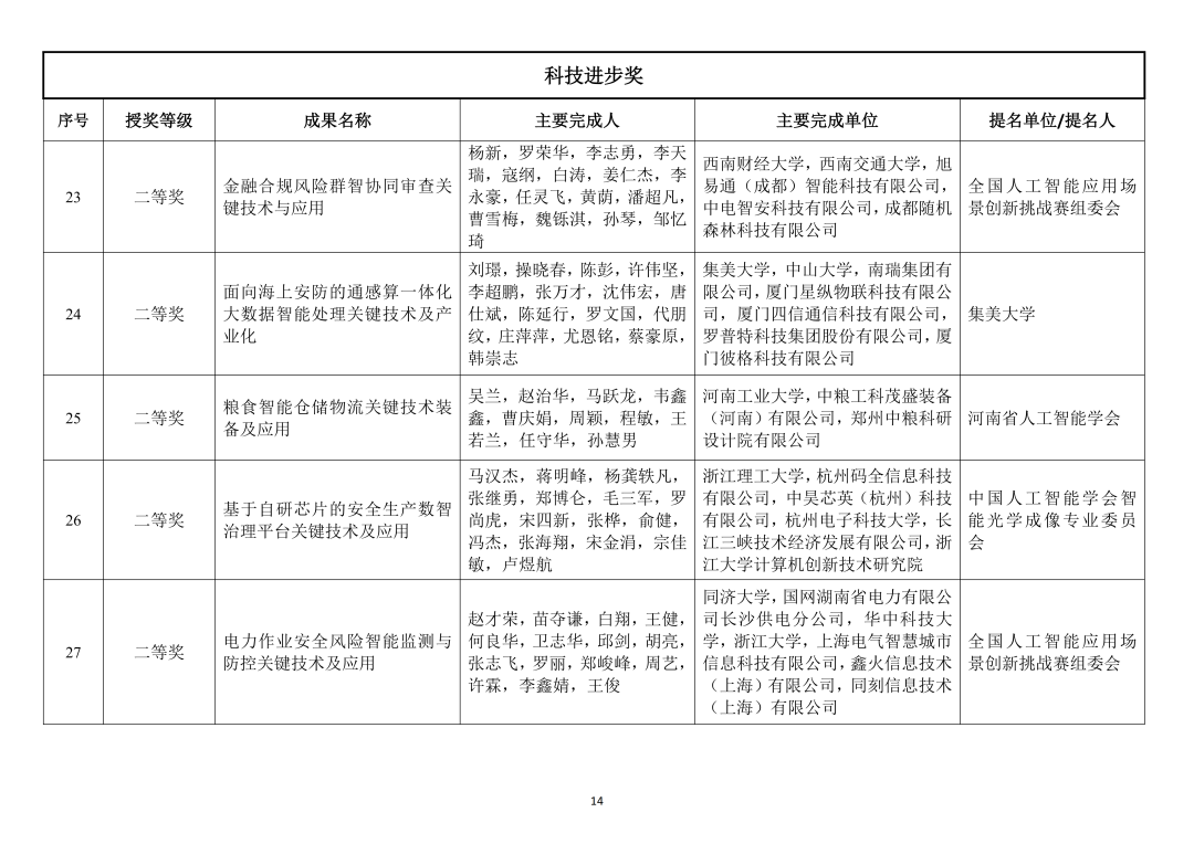
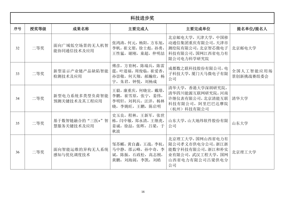
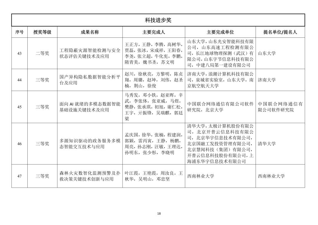
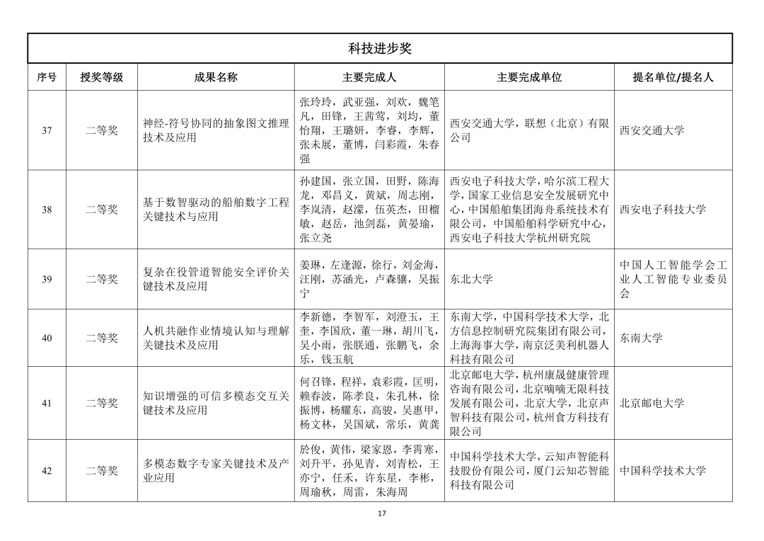
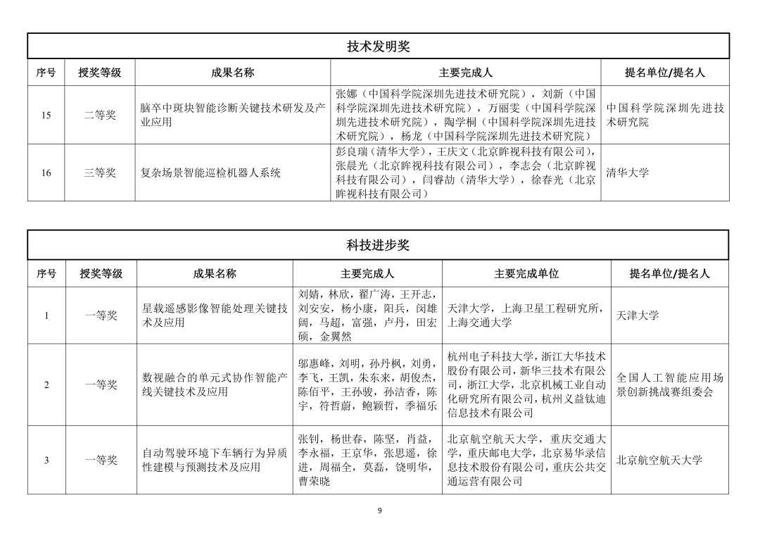
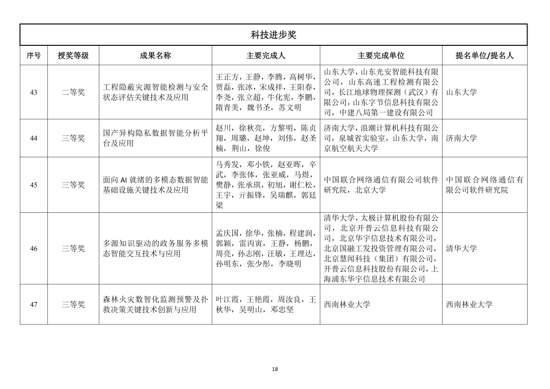
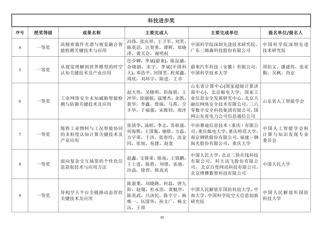
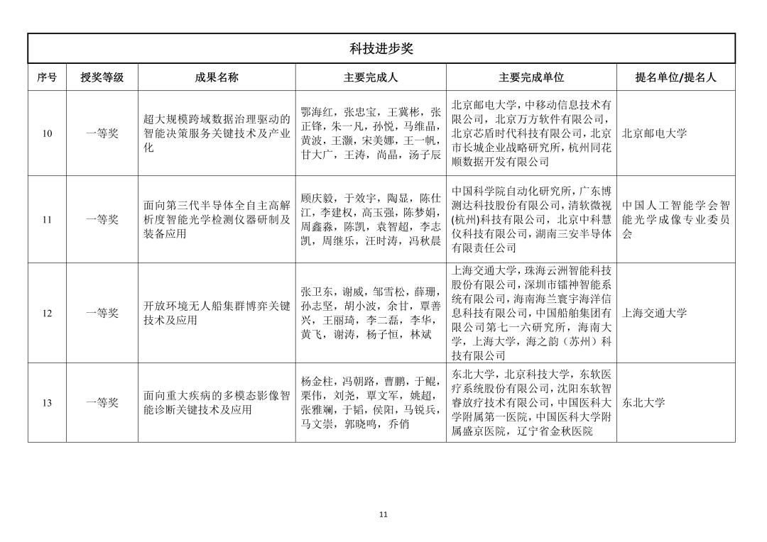
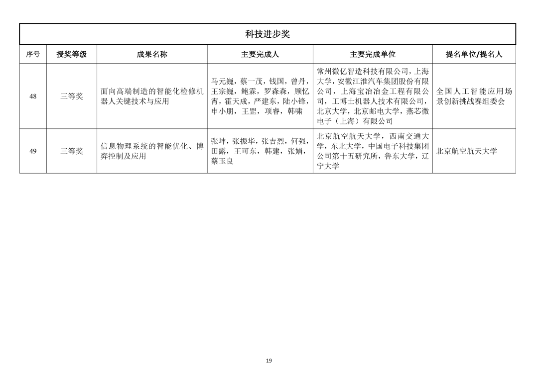
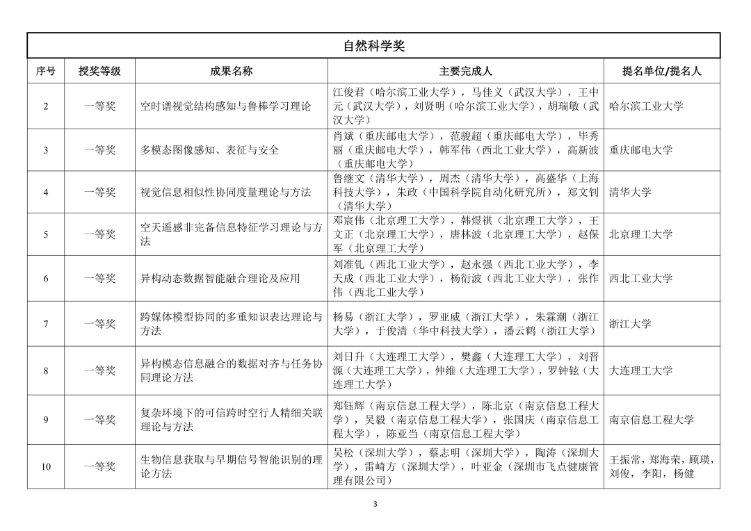
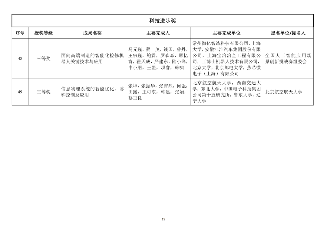
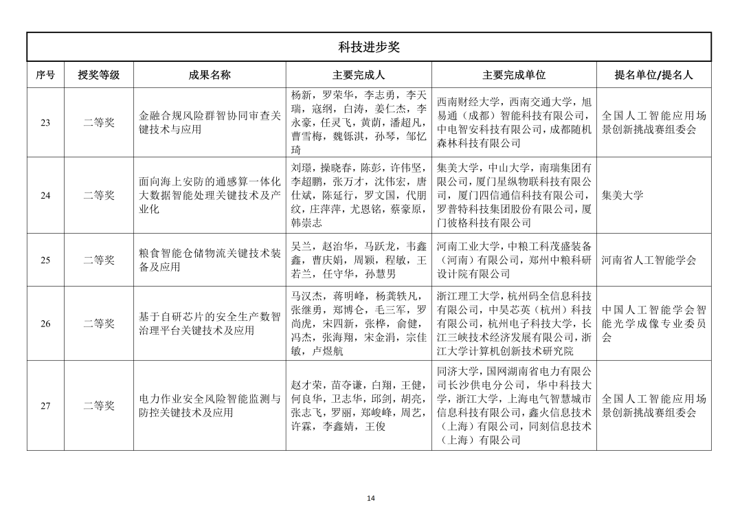
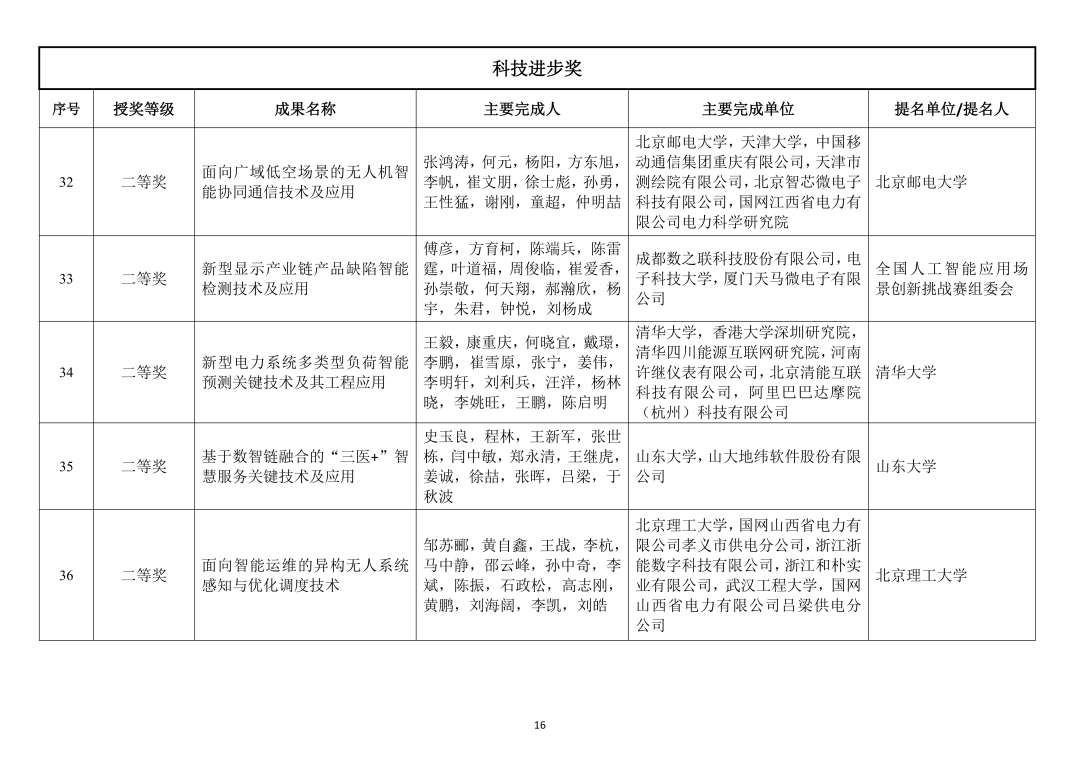
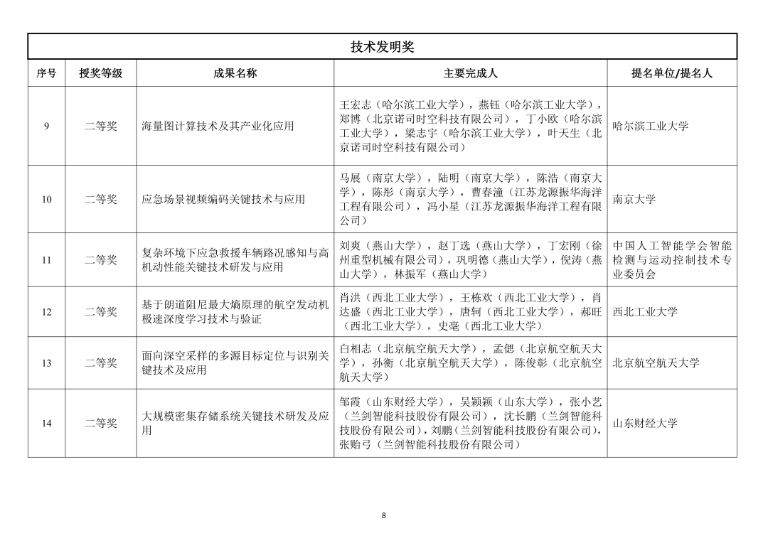
2025年度吴文俊人工智能科技贡献奖2项;自然科学奖一等奖18项、二等奖15项;技术发明奖一等奖8项、二等奖7项、三等奖1项;科技进步奖特等奖1项、一等奖20项、二等奖23项、三等奖6项;青年科技奖15项。授奖名单详见附件。
特此公告。
中国人工智能学会
2026年2月27日

















